国家能源局印发《2025年能源行业标准计划立项指南》
所属分类:政策法规
来源:国家能源局
更新日期:2025-03-17
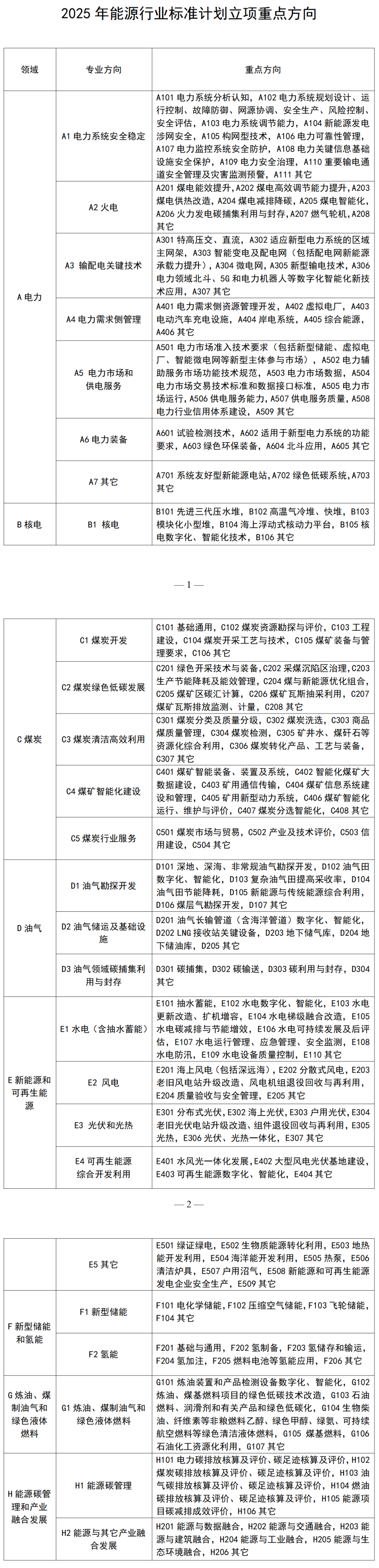
3月10日,国家能源局印发《2025年能源行业标准计划立项指南》,指出要在能源各领域标准体系框架下提出行业标准计划,坚持急用先行、先进适用、合理布局、协调一致原则,优先建立健全新兴领域标准,同步升级完善传统领域标准,持续加强能源标准体系建设。其中附件涉及电力、核电、新能源和再生能源、新型储能和氢能等8个领域26个专业方向共计168个立项重点方向。

免费声明:凡注明来源本网的所有作品,均为本网合法拥有版权或有权使用的作品,欢迎转载,注明出处,非本网作品均来自互联网,
转载目的在于传递更多信息,并不代表本网赞同其观点和对真实性负责。
设为首页

暂无留言