上百个电力能源项目!云南省发布2025年度省级重大项目清单和“重中之重”项目清单
所属分类:行业展望
来源:云南省发展改革委
更新日期:2025-04-28
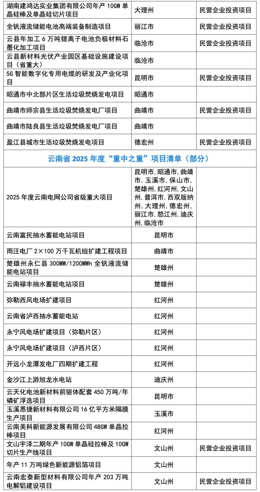
4月12日,云南省发展改革委发布云南省2025年度省级重大项目清单和“重中之重”项目清单。其中重大项目1775个,“重中之重”76个。
以下为中电协整理的电力、能源、装备制造等领域的项目名单:








免费声明:凡注明来源本网的所有作品,均为本网合法拥有版权或有权使用的作品,欢迎转载,注明出处,非本网作品均来自互联网,
转载目的在于传递更多信息,并不代表本网赞同其观点和对真实性负责。
设为首页