2×1000MW火电项目总承包启动招标!
所属分类:行业纵览
来源:甘肃省公共资源交易网
更新日期:2026-02-06
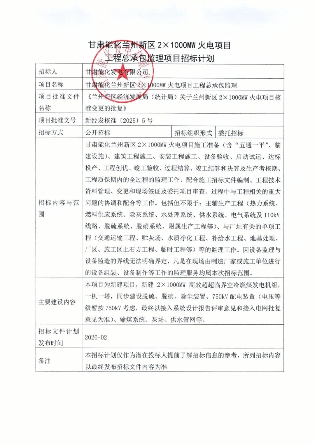
近日,甘肃省公共资源交易网发布甘肃能化兰州新区2×1000MW火电项目工程总承包项目及工程总承包监理项目两项招标计划。
主要建设内容:
本项目为新建项目,新建2×1000MW高效超超临界间接空冷燃煤发电机组,一机一塔,同步建设烟气脱硫、脱硝、高效静电除尘器和在线烟气连续检测装置、以及配套的750kV配电装置(电压等级暂按750kV考虑,最终以接入系统设计报告评审意见和接入电网批复意见为准)、输煤系统、灰场、供水管网、分布式屋顶光伏等。 |


免费声明:凡注明来源本网的所有作品,均为本网合法拥有版权或有权使用的作品,欢迎转载,注明出处,非本网作品均来自互联网,
转载目的在于传递更多信息,并不代表本网赞同其观点和对真实性负责。
设为首页